Inhaltsverzeichnis
Mein Weg hin zu einem funktionierenden digitalen Archiv
Eine kleine Anekdote zum Einstieg
Kennt ihr das auch? Da war dieser Moment, als ich meinen kleinen Heim-Server und meine NAS aufgesetzt hatte, meinen Fujitsu ScanSnap angeworfen habe und all meine Unterlagen digitalisiert waren – Versicherungen, Verträge, Rechnungen. Ein riesiger „Erfolg“. Doch nach wenigen Wochen: Das Suchen begann. „In welchem Ordner war das PDF nochmal?“, „Ich habe es doch eingescannt …“ – und ich war wieder mittendrin im Chaos.
Scannen ? NAS ? fertig? Nein, leider nicht. Die Technik war aufgebaut – aber mehr war es nicht.
Warum „einfach scannen und auf die NAS legen“ nicht reicht
Digitalisieren ist gut, aber was heißt das konkret?
- Ja, ich hatte nun meine Unterlagen als PDF auf der NAS liegen.
- Ja, technisch war der Scanner eingerichtet.
- Aber: Ich konnte die passenden Dokumente nicht zuverlässig finden.
Ordner wie „Versicherungen_alt“, „Rechnungen_2025“, „Verträge_unbekannt“ – irgendwann wollte ich nicht mehr.
Das Fazit: Technik da – aber System fehlte. Effizienz? Fehlanzeige.
Der nächste Schritt: Suche nach echten Lösungen
Also machte ich mich auf die Suche: „paperless Büro“, „Dokumentenmanagement Open Source“, „digitales Archiv zuhause“. Und da stieß ich schnell auf Paperless?ngx – ein System, das nicht nur speichert, sondern durchsuchbar macht.
Das war der Moment, in dem klar wurde: Hier geht’s um Mehrwert – nicht nur um Ablage.
Was Paperless-ngx anders macht: Die Möglichkeiten
Bevor wir in die Konfiguration einsteigen (kommen wir noch!), hier die Features, die den Unterschied machen:
- Volltext-OCR: Auch wenn dein Scan nur ein Bild ist – Text wird erkannt. Damit kann man später suchen nach Begriffen wie „Hausrat“, „KFZ“, „2025“.
- Metadaten & Tags: Dokumente bekommen Schlagwörter, Typen, Korrespondenten. Nicht nur „Datei123.pdf“, sondern z. B. „Versicherung_Hausrat_2025.pdf“ mit Tag „Versicherung“.
- Stichwortsuche & Filter: Nicht mehr „Ordner durchsehen“, sondern gezielt „Hausrat Rechnung 2025“ eintippen – und das passende Dokument erscheint.
- Automatische Aufnahme & Import: Dokumente können nicht nur manuell abgelegt werden, sondern z. B. Ordner oder Mail-Import überwacht werden (im kommenden Teil mehr dazu).
- Eigene Datenhoheit & Archivformat: Auf eigener Hardware, mit passenden Standards (z. B. PDF/A) für langfristige Archivierung – kein Cloud-Risiko, wenn man das nicht will.
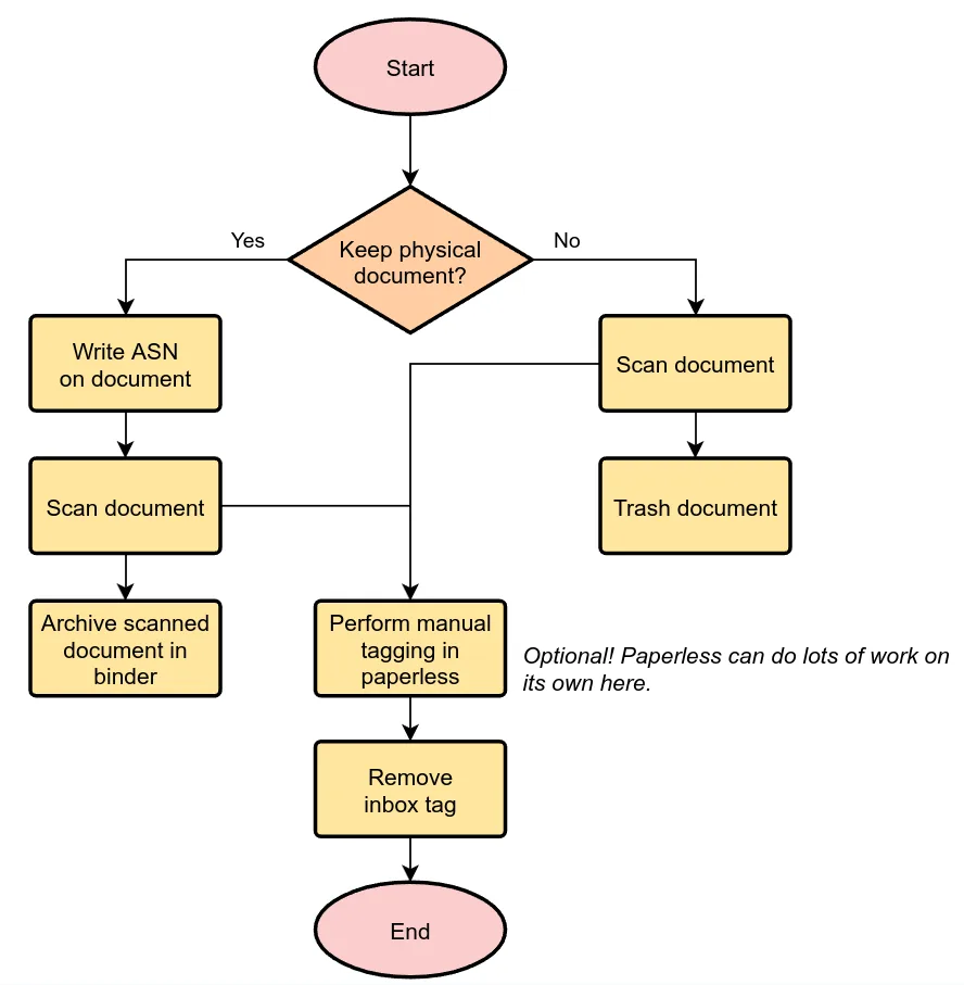
Unser Workflow im Diagramm

Das Diagramm visualisiert den Ablauf:
- Start mit physischen Dokumenten.
- Entscheidung: Original behalten oder nicht.
- Einscannen, Tagging, Klassifikation.
- Inbox-Tag entfernen ? Archiviert.
So entsteht ein klarer Prozess – nicht nur Chaos.
Warum sich dieser Workflow lohnt
- Eure eingescannten Dokumente werden nicht nur gespeichert, sondern auffindbar gemacht.
- Kein „Wo hab ich’s abgelegt?“-Moment mehr – sondern gezielte Suche.
- Der Aufwand beim Aufräumen und Ablegen wird geringer – langfristig mehr Ordnung bei weniger Arbeit.
- Ihr baut eine solide Basis auf – die Konfiguration kommt später – aber hier habt ihr den Überblick, was möglich ist.
Mein Fazit
Ich hab zuerst gedacht: „Ich scanne alles – fertig.“ Dann merkte ich schnell: Nein – ich brauche Struktur. Mit Paperless-ngx verliere ich nicht nur weniger Zeit beim Suchen, sondern gewinne Ruhe und Kontrolle über meine Unterlagen.
In den kommenden Artikeln gehen wir dann technisch in die Tiefe – wie der Scanner, wie der NAS, wie Paperless-ngx zusammenarbeiten, Schritt für Schritt. Heute ging es erst einmal darum: Was kann‘s, und warum lohnt es sich.
Weiterführende Artikel dieser Serie
- Teil 1: Warum Scannen allein nicht reicht – Dieser Artikel
- Teil 2: Wie Paperless-NGX im Hintergrund arbeitet
- Teil 3: Installation & Setup auf meiner UGREEN-NAS
- Teil 4: Konfiguration & Strukturen
- Teil 5: Papier-Workflow
- Teil 6: E-Mail-Import
- Teil 7: Automatisierung & Workflows
- Teil 8: Backups & Sicherheit
- Teil 9: Praxisbeispiele
- Teil 10: Mein komplettes Setup
- Mein optimiertes docker-compose.yml für Paperless-NGX auf der UGREEN-NAS
- Automatisierungsregeln & Templates – Paperless-NGX Serie
- Paperless GPT – Die perfekte Ergänzung zu Paperless-NGX
11 Gedanken zu „Von „Scannen auf die NAS“ zur strukturierten Dokumenten-Schatztruhe – Paperless-ngx (Teil 1)“